Membuat CRUDE Matrix

CRUDE singkatan dari Create, Read, Update, dan Execute. CRUD tanpa E biasa digunakan oleh pemrograman terstruktur, sementara Execute ditambahkan untuk Objek oriented yang artinya proses selain CRUD, misalnya membuat tampilan tertentu, perhitungan-perhitungan, validasi, dan lain-lain. CRUDE matrix biasanya dibuat dari Use Case diagram di tahapan analisa.

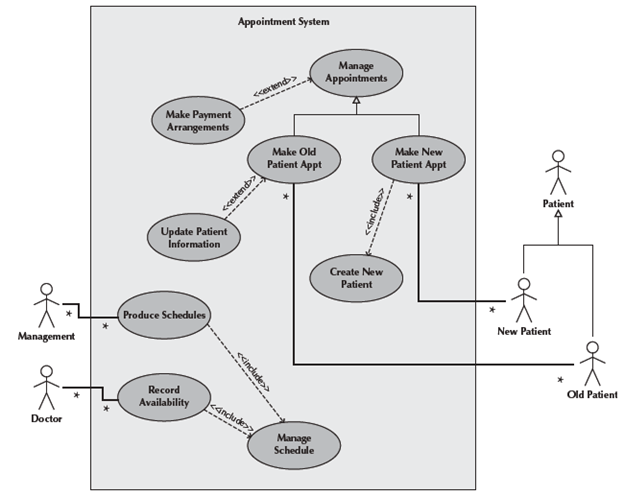
Berikut ini contoh pembuatan CRUDE matrix. Perhatikan aktor yang terlibat bisa juga berupa kelas, biasanya diberi simbol <<class>>, kadang tidak muncul pada Use Case diagram.

Kandidat aktor: Doctor, Management, New Patient, Old Patient. Aktor “Patient” menwakili New dan Old Patient.

Kandidat kelas:

Baik management dan Doctor mengelola jadwal (Manage Schedule). Ada kelas Jadwal (Schedule). Kelas New Patient butuh kelas Patient. Baik kelas New dan Old Patient mengajukan jadwal (appointment). Kelas Doctor perlu dibuat untuk penjadwalan.

CRUDE Matrix

Berikut CRUD Matrix sementara yang bisa berubah pada fase/tahap berikutnya.

Kelas-kalas: Management, Doctor, Patient, Appointment, Schedule

 

Management

Doctor

Patient

Appointment

Schedule

Management

 

C,R,U,D

C,R,U,D

R,E

C,R,U,D

Doctor

       

C,R,U,D

Patient

     

C,U

 

Appointment

         

Schedule

         

 

Tinggalkan komentar

Situs ini menggunakan Akismet untuk mengurangi spam. Pelajari bagaimana data komentar Anda diproses.